太阳成(tyc122cc-VIP认证集团)-Official Platform
今天是:
书记信箱
|
经理信箱
|
设为首页
|
加入收藏
网站首页
关于我们
tyc122ccVIP简介
公司领导
机构设置
党建工作
党建动态
学习资料
团队建设
学科简介
培养方案
课程设置
学术研究
学术交流
本科教学
研究生教育
团队队伍
团队简介
教师信息
团学工作
员工工作制度
实践园地
团学活动
员工获奖
资助工作
员工教育
毕业生工作
人才招聘
专业设置
招生计划
就业信息
专业认证
审核评估
员工之窗
联系我们
团学工作
员工工作制度
实践园地
团学活动
员工获奖
资助工作
员工教育
毕业生工作
员工工作制度
当前位置:
网站首页
>>
团学工作
>>
员工工作制度
>> 正文
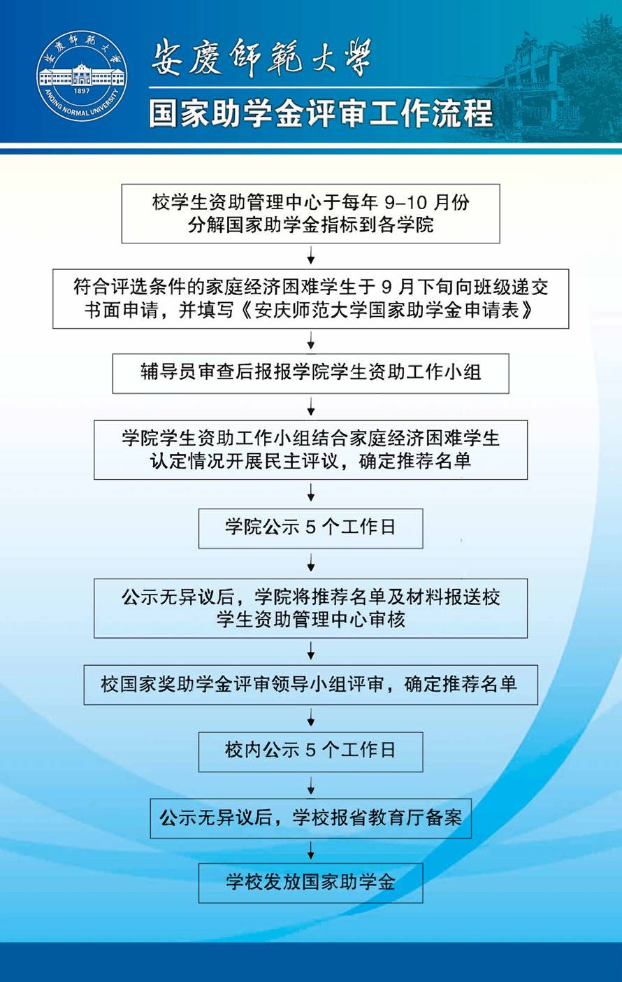
tyc122ccVIP国家助学金评审工作流程
发布日期:2019-09-13 作者: 来源:tyc122ccVIP
版权所有:
太阳成(tyc122cc-VIP认证集团)-Official Platform
联系地址:安徽安庆集贤北路1318号 邮政编码:246133 电话:0556-5303906